| Name | Last modified | Size | Description | |
|---|---|---|---|---|
| Parent Directory | - | |||
| The second point is on the topic of.txt | 2025-09-05 10:10 | 2.1K | ||
| best.TNO | 2025-09-05 10:10 | 31K | ||
| best.bak_cir | 2025-09-05 10:10 | 58K | ||
| best.cir | 2025-09-05 10:10 | 58K | ||
| best_bulb_output_4s.jpg | 2025-09-05 10:10 | 133K | ||
| best_bulb_output_4s_data.jpg | 2025-09-05 10:10 | 137K | ||
| best_bulb_output_10s.jpg | 2025-09-05 10:10 | 132K | ||
| best_bulb_output_10s_data.jpg | 2025-09-05 10:10 | 137K | ||
| best_cir.inx | 2025-09-05 10:10 | 247 | ||
| best_currents.jpg | 2025-09-05 10:10 | 211K | ||
| best_diode-conditions.jpg | 2025-09-05 10:10 | 114K | ||
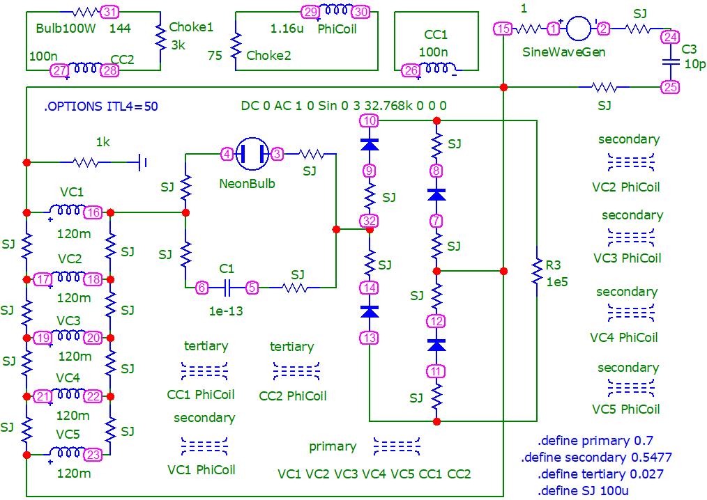
| best_nodal-numbers.jpg | 2025-09-05 10:10 | 120K | ||
| best_nodal-voltages.jpg | 2025-09-05 10:10 | 141K | ||
| best_powers.jpg | 2025-09-05 10:10 | 179K | ||
| best_schematic.JPG | 2025-09-05 10:10 | 307K | ||
| save/ | 2025-09-05 10:11 | - | ||